Instance Verification Kit (IVK)
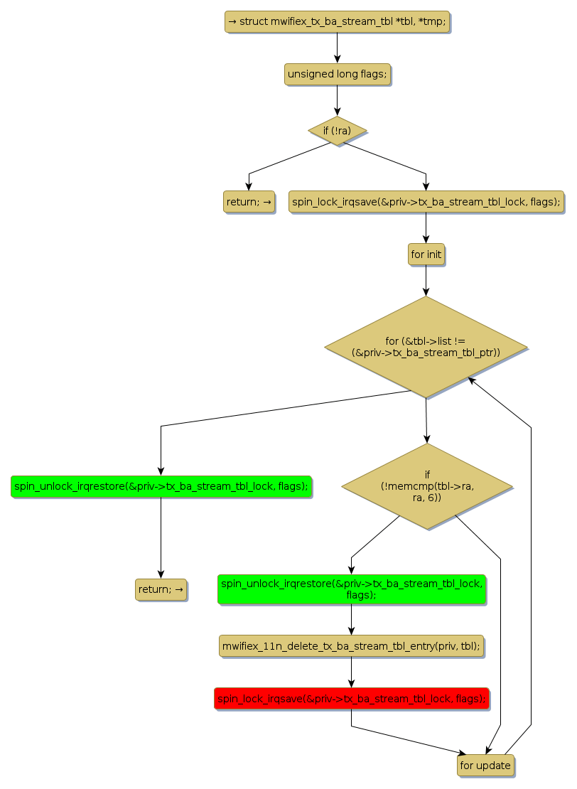
spin lock @ [22435+55+/linux-3.19-rc1/drivers/net/wireless/mwifiex/11n.c]
Instance Signature: tx_ba_stream_tbl_lock
|
The Matching Pair Graph:
|
|
Function Name
|
Control Flow Graph (CFG)
|
Events Flow Graph (EFG)
|
Source Correspondence
|
|
mwifiex_del_tx_ba_stream_tbl_by_ra
|
|
|
[21965+34+/linux-3.19-rc1/drivers/net/wireless/mwifiex/11n.c]
|